13800 Coppermine Road, Suite #358
Herndon, VA 20171

DocSyntra™

Docsyntra™ – AI-Powered Document Modernization | Bravent
📘 AI-Powered Document Modernization Platform

Transform legacy documents into structured, searchable, accessible, compliance-ready content with AI-powered DITA-XML modernization.

Federal-Ready & Compliant
FedRAMP
FedRAMP Ready
508
Section 508
DITA
DITA XML
FISMA
FISMA Moderate
21C
21st Century IDEA
The Challenge

Federal Document Modernization

Federal agencies manage vast collections of regulatory handbooks, policy libraries, and technical documentation—often locked in unstructured PDFs, legacy HTML, and inconsistent formats. Docsyntra™ transforms this outdated content into structured, modern, accessible information systems.

Built from Real Federal Experience

Docsyntra was created by Bravent LLC from extensive experience modernizing Acquisition.gov—transforming the complete FAR and DFARS editorial ecosystem for GSA. We’ve solved the challenges federal agencies face daily: tens of thousands of legacy PDFs, manual reformatting cycles, lack of structured content, and accessibility compliance requirements.

Platform Overview

Complete Document Transformation System

Centralized Content Authority

Docsyntra converts legacy documents into DITA XML—the globally recognized standard for modular, semantically rich content management. This becomes your single source of truth for all outputs.

  • Automated PDF, Word, HTML, and XML ingestion
  • AI-powered metadata extraction and tagging
  • Multi-format output generation (HTML, PDF, EPUB, JSON)
  • Seamless Drupal CMS integration
  • Enterprise-grade workflow and version control
Docsyntra Architecture
Capabilities

Comprehensive Document Management

📥

Multi-Format Ingestion

Accepts PDF, Word, HTML, RTF, and XML documents. Bulk upload support for large-scale migrations with automated batch processing.

🔄

DITA Conversion Pipeline

Automated conversion to clean DITA XML using DITA-OT with validation, error handling, and quality assurance at every step.

✍️

Web-Based DITA Editor

Oxygen XML Web Author integration provides enterprise-grade editing without local tooling. Concurrent editing with locking and workflow.

🗂️

Hierarchy Builder

CFR-style navigation with Titles → Chapters → Subchapters → Sections. Auto-extraction from metadata or manual construction.

🤖

AI Intelligence

Automated summarization, metadata extraction, entity recognition, content classification, and compliance scoring using advanced AI models.

📤

Multi-Format Output

Generate HTML, PDF, Word, EPUB, JSON, and more from a single DITA source. Maintain brand consistency across all channels.

🌐

Drupal Publishing

Seamless export to Drupal 10 with automated TOCs, breadcrumbs, version control, and 508-compliant HTML output.

🔍

Intelligent Search

Semantic search powered by Elasticsearch/OpenSearch. Index by topic with AI-enhanced relevance scoring and metadata filtering.

📊

Version Control

Git-like versioning with GitHub sync. Track changes, compare revisions, restore previous versions, and maintain complete audit trails.

60-70% Time Reduction in Content Modernization
100% 508 Accessibility Compliance
🔒
99.9% System Uptime
🏛️
24/7 Enterprise Support
Architecture

Enterprise Cloud-Native Design

Docsyntra uses a modular, scalable architecture designed for federal compliance, security, and performance. Built for AWS GovCloud or Azure Government deployment.

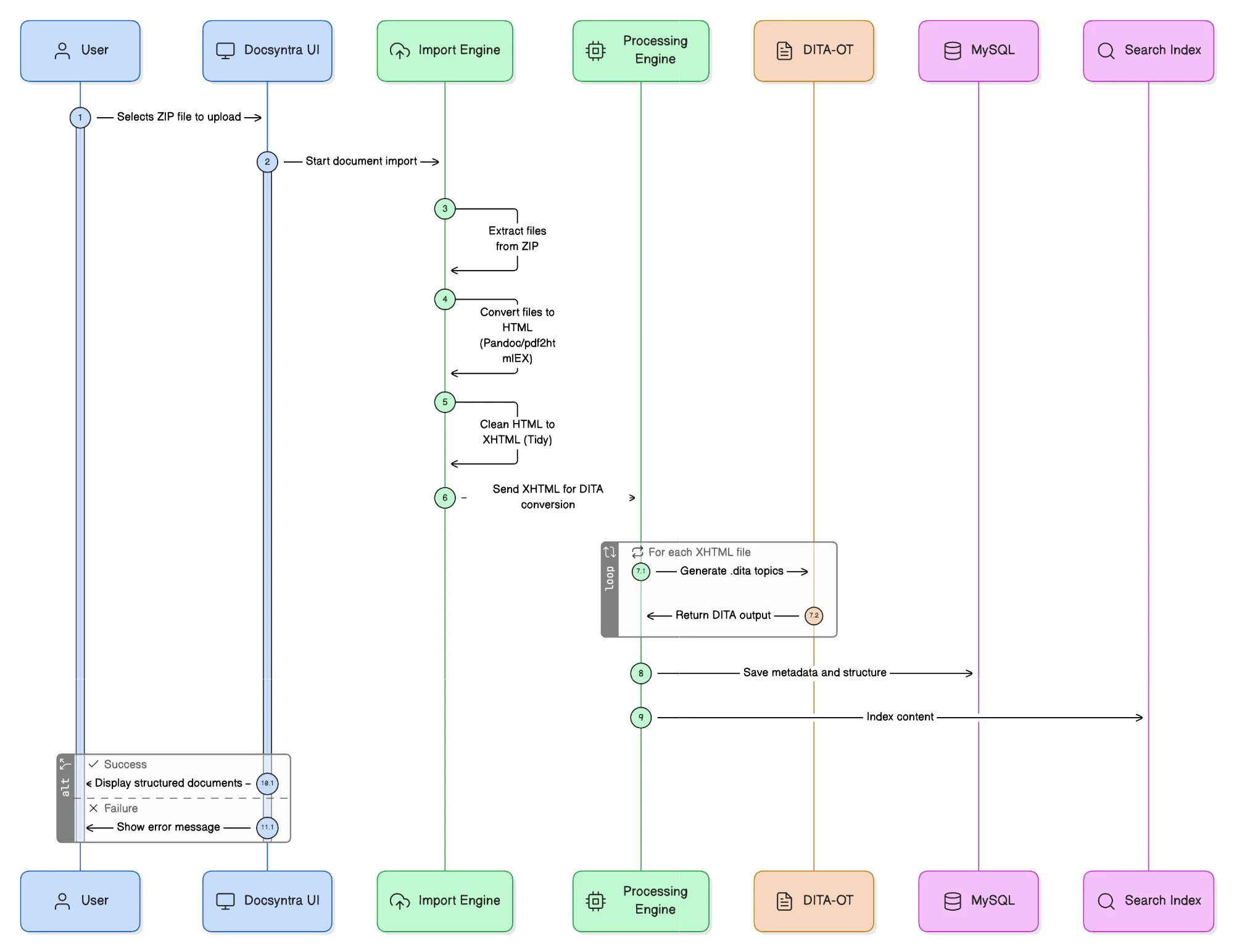
Processing Pipeline

Sophisticated document transformation workflow ensures accuracy, repeatability, and resilience at scale.

  • Bulk ZIP extraction and format detection
  • HTML/XHTML conversion with validation
  • DITA generation using DITA-OT
  • Quality checks and error recovery
  • Automated map creation
  • Search indexing and metadata storage
Document Processing Flow
1

Upload

Bulk or single file upload with format detection and extraction

2

Convert

Transform to clean XHTML, then DITA XML with validation

3

Enrich

AI extracts metadata, generates summaries, and tags content

4

Publish

Output to multiple formats and sync to Drupal

Security & Compliance

Federal-Grade Security Architecture

🔒

Encryption

TLS 1.2+ in transit, AES-256 at rest. All data protected with enterprise-grade encryption standards.

🛡️

Access Control

RBAC and ABAC with SAML/OAuth2 integration. Granular permissions for multi-agency collaboration.

📋

Audit Logging

Complete audit trails with SIEM integration. Track every change, access, and system event.

☁️

Cloud Deployment

AWS GovCloud or Azure Government. Can be deployed in agency-controlled ATO environments.

Compliance Frameworks

Docsyntra aligns with FedRAMP Baseline Controls, NIST SP 800-53 Rev 5, NIST 800-171, OWASP Top 10, FISMA Moderate, and federal accessibility standards including Section 508 and 21st Century IDEA.

Ready to Modernize Your Documents?

Join federal agencies transforming legacy content into structured, accessible, intelligent information systems.

Schedule a Demo